國立中興大學農業暨自然資源學院--其他-轉知【實習徵才】解碼生命:紐約科研實驗室-教育部青年署青年百億圓夢計畫(115/4/1截止)
轉知【實習徵才】解碼生命:紐約科研實驗室-教育部青年署青年百億圓夢計畫(115/4/1截止)
- 分類 : 其他
- 日期 : 2026-03-13
- 點閱 : 1304
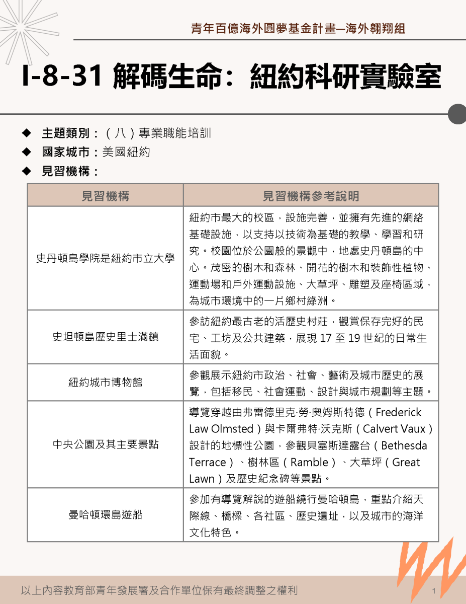
青年百億海外圓夢基金計畫─海外翱翔組
I-8-31解碼生命:紐約科研實驗室


________________________________
🔎 一、申請方式與入口
* 申請連結:
https://twpathfinder.org/login
* 公告位置:
https://twpathfinder.org/overview1830 網站第 9 頁(代碼 I-8-31)
*
申請期間:115年度第二梯次計畫現正報名中,自115年2月23日
至115年4月1日中午12:00,逾時不候。
________________________________
🌍 二、實習期間
* 2026 年 8 月 1 日至 9 月 5 日,共 36 天(含飛行日)
( I-8-31 將採9類見習分組訓練,續將依見習單位規劃分組進行,不得異議)
________________________________
👥 三、基本申請資格
所有六案共同條件如下:
•具中華民國國籍 18-30 歲之青年。
•須全程參與計畫行程(含行前培訓、說明會、集訓及成果發表會)。
•臺灣各大專院校理工醫農或生科學院學生,並曾修習二學期普通生物(一學期動物學及一學期植物學亦可)及二學期普通化學之學生。
•欲申請機器學習培訓之學生不需生物背景但需曾修習一學期計算 機相關課程。
•英文非母語之學生需有托福 45 分以上、 IELTS 5.0 以上、 Pearson Test of English Academic 39 分以上 , Cambridge B1 或其他相關英文能力證明者 。
##各案依內容另有專業背景需求,請至網站詳閱說明## •
________________________________
💰 五、獎勵金
本案每位錄取青年之獎勵金總經費為新臺幣(以下同 ) 352,730 元,將由青年發展署撥付予青年,分項內容如下:
•合作單位辦理金額合計為 270,418 元,由錄取青年獲取獎勵金後,繳交予合作單位,繳交方式將於錄取後通知。
•青年自理金額合計為 82,312 元。
________________________________
🛂 其他注意事項
•請依本計畫簡章規範辦理相關事宜。
•請依計畫內容辦理所需簽證,並須於本計畫之圓夢期間規範出發日期前取得簽證,逾期未取得簽證者,視同放棄錄取資格且不得異議 。本計畫需辦理 J 類學生簽證。
•錄取者須全程參與計畫行程(含行前培訓、說明會、集訓及成果發表會)。
•出國圓夢期間不得因個人因素請假或無故缺席,若無法全程參與則視同未完成本計畫,須繳回未執行日數或全部之獎勵金金額。
•青年若未能依據計畫學習、經輔導未改善者、未能遵守管理及輔導情節嚴重者,或違反當地國相關法令者,得予以終止本計畫提早返國,並追回相關獎勵金 。
________________________________
*有意願參加的農院學生,請在確定報名完成後,來信告知(judychen@nchu.edu.tw 院辦助理 陳小姐),以利彙整參與名單(名單將交由主辦單位作為優先錄取參考),謝謝。